Indian Logistics Services
Indian Logistics Services
Step 1 : Here you go to the "Indian Logistics Services". Go to app
Step 2 : Click on "Add App".
Step 3 : Complete installation by clicking "Install App".
Once the app is installed successfully, then it will be ready to use. You will have all the app's features and functionalities in app admin.
Choose your plan based on given required features.
Delhivery's aim is to build the operating system for e-commerce in India. We provide parcel transportation, warehousing, freight, reverse logistics, cross-border and technology services to over 10000 customers including all of India's largest e-commerce companies and leading enterprises.
Delhivery is driven by a mission to shrink time and distance, making the world a smaller place for our customers and over a billion consumers they serve.
Step 1 : Go to app -> Settings.
Step 2 : Edit Delhivery API Key and and Client Name (Account name for your referance)
Step 3 : Click on the Save button.
The red star (*) fields are required. This information will be provided by delivery services.
Same way you can add multiple Delhivery accounts details or multiple warehouse details with common API key.
FedEx Services provides sales, marketing, information technology, communications, customer service, technical support, billing and collection services, and certain back-office functions that support our transportation segments.
FedEx Logistics provides a full suite of supply chain solutions, specialty transportation, cross border e-commerce technology services, customs brokerage, and trade management tools and data.
Follow the steps below to get your FedEx Production Credentials.
Step 1 : Goto Fedex website .
Step 2 : Click on FedEx Web Services section and Move to Production.
Step 3 : Click on the Get Production Key button.
Step 4 : You will get the Registration for the FedEx Web Services Production Access page.
Step 5 : Click on Continue, you will be redirected to License Agreement. Accept the license agreement to proceed.
Step 6 : Fill out the Registration for FedEx Web Services Production Access form.
Step 7 : Click on Get Your Key. You will get the following details on your screen.
Step 8 : The Web Service Password will also be sent to you via email.
Step 1 : Login into the FedEx account.
Step 2 : Go to FedEx Web Services Page.
Step 3 : Click on Get Your Test Key.
Step 4 : Complete the form and make sure you are a global and U.S. Choose, then accept the agreement to continue.
Step 5 : You should receive an email with the title.
Step 1 : Go to app -> Settings.
Step 2 : Select FedEx checkbox.
Step 3 : Upload a new spreadsheet to verify COD serviceability in the FedEx Postal Code Capacity document and save it.
Step 4 : Then click on edit button.
Step 5 : Add FedEx account name, API key, password, Account number, Meter number detailed setup in Fedex form.
Step 6 : Click on the save button.
The red star (*) fields are required. This information is provided by FedEx services.
Same way you can add multiple fedex account details.
Blue Dart Express Limited is an Indian logistics company providing courier delivery services.
As part of the DPDHL Group’s (DHL Express, DHL Global Forwarding & DHL Supply Chain) Post - E-commerce - Parcel (PeP) division, Blue Dart accesses the largest and most comprehensive express and logistics network worldwide, covering over 220 countries and territories and offers an entire spectrum of distribution services including air express, freight forwarding, supply chain solutions and customs clearance.
Register / Login in a bluedart account.
Get account integration information from blue dart services.
| Sl.no | Please share following inputs | Remarks |
|---|---|---|
| 1 | Expected no. of shipments per month, possibly next six month projection.(If any)? | |
| 2 | Average Value of Product /Shipment? | |
| 3 | Average Weight per piece or shipment? | |
| 4 | Preferred Locations? | |
| 5 | Ratio of COD & Prepaid orders? | |
| 6 | What are the Contents or Product Categories? | |
| 7 | Single Point Pickup or Multiple P/up? | |
| 8 | Expected date of launch of website or if website already launch. Please tell us the website address? | |
| 9 | In case of high value shipments the availablity of paperwork for regulatory clearances? | |
| 10 | Place of Pickup - (provide complete facility address with Pincode/Phone number)? | |
| 11 | Customer Email IDs. | |
| 12 | Customer actual city/state with Pincdoe for meeting with Blue Dart? |
Fill and send the details to madanL@bluedart.com
Step 1 : Go to app -> Settings.
Step 2 : Select Blue Dart checkbox.
Step 3 : Then click on edit button and add the details.
Step 3 : Add account name, License key, Login ID, Customer code, Customer pincode, Origin area in blue dart settings form.
Step 4 : Click on the save button.
The red star (*) fields from the Bluedart Settings form are required. This information is provided by Blue Dart services.
Ecom Express Private Limited is a leading end-to-end logistics solutions provider with a focus on speed, safe and reliable nation-wide express delivery services to the e-commerce industry.
Ecom Express provides the safest, most reliable pick-up and delivery of products (ordered online) from warehouses / sellers to end-consumers using automated information systems for end-to-end order tracking.
Step 1 : Go to app -> Settings, set test mode off.
Step 2 : Select Ecom Express checkbox.
Step 3 : Then click on Edit button.
Step 3 : Add account name, username and password in Ecom Express settings form.
Step 4 : Click on the save button.
The red star (*) fields are required. This information is provided by Ecom Express services.
Pickrr helps businesses scale rapidly by streamlining shipping and order fulfillment. Pickrr help you manage your deliveries across multiple carriers on a single dashboard to make your shipping experience affordable and hassle-free.
Pickrr’s leading and specialized shipping partners ensure a safe and fast order delivery across varying volumes, type or size
Step 1 : Register / Login in a pickrr account.
Step 2 : Get account integration information from pickrr services.
Step 1 : Go to app -> Settings.
Step 2 : Select Pickrr checkbox.
Step 3 : Click on edit button.
Step 3 : Add Pickrr account name and Auth token detailed setup in Pickrr form.
Step 4 : Click on the save button.
The red star (*) fields are required. This information is provided by Pickrr services.
Xpressbees is fastest growing express logistics service provider in India catering to end-to-end supply chain solutions.
Xpressbees penchant for truly bending backwards to meet tough goals and years of industry expertise which, when put together, result in processes that are fool-proof and systems that are intuitive & cutting-edge.
Step 1 : Register / Login in a Xpressbees account.
Step 2 : Send mail to technical support on techsupport.clients@xpressbees.com for API details.
Or You can contact with Ashutosh Thatte (AGM Sales) - 9871226722 . He will give you proper guideline.
Step 1 : Go to app -> Settings.
Step 2 : Select Xpressbees checkbox.
Step 3 : Click on edit button.
Step 3 : Add Xpressbees account name, username, password and secret key.
Step 4 : Click on the save button.
The red star (*) fields are required. This information is provided by Xpressbees services.
Aramex was known as ‘Arab American Express’.
Aramex offers a wide range of innovative transportation and logistics technologies to support your business needs. From warehousing to facility management and value-added services,we can help make your business more efficient and increase customer satisfaction. Our services can be easily applied to a variety of business models across varying industries.
Step 1 : Go to app -> Settings, set test mode off.
Step 2 : Select Aramex checkbox.
Step 3 : Click on edit button.
Step 3 : Add Aramex account name, Account country code, Account entity, Account no., Account pin, Username, Password detailed setup in Aramex form.
Step 4 : Click on the save button.
The red star (*) fields are required. This information is provided by Aramex services.
To use ekart integration please create an account in ekart logistics.
After an creating account we need below details from your end.
To create an account with ekart you can contact to vandana.sharmams@flipkart.com sales person with your firm details.
To use DTDC integration please create an account in DTDC logistics.
After creating an account we need below details from your end.
To create an account with DTDC you can contact to vignesh.b@dtdc.com sales person with your firm details or register here.
To use Smartr integration please create an account in Smartr logistics.
After creating an account we need below details from your end.
To create an account with DTDC you can contact to ankurs@smartr.in sales person with your firm details or register here.
Shopify multiple location which will fetched from your store locations in admin.
Shopify general setting address means your main store address.
Customer address if you want to add any other address for shipments.
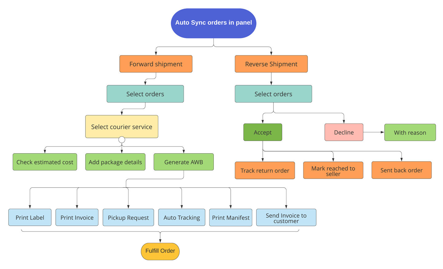
Select Any manifest in logistics or Logistics manifest is the document that shows the items which have shipped from the supplier office to its final customer.
Whether there is one the transport companies or group of transport company, single logistics manifest document has been prepared which shows only detail of order id,Order no,products etc.
It is not a legal document but it is used for record purposes for both seller, transport and eCommerce website hub.
Logistics manifest is only the detail of items which has been transported for sending to the final customer
You can also set it as a navigation menu.
Set return accept days after fulfillment and reasons for return which customers can select while requesting a return. Return order settings will be configured from the settings tab.
Set font color and size, page heading, order table settings for return request on the front side page.
Admin side
|
Front side
|
There is a two option avaialble for pending return request :
Approve : Click on action button, it will give you the option to choose logistics as per your chosen plan, Select courier service and submit.
Deny : Click on action button select deny option and add Deny request reason and submit.
After approve the request it'll move to the active tab.
After approve the request there is multiple action given on active tab :
Get the tracking URL, re-schedule order, reached the seller and sent back the order and edit customer note.
Order tracking on click tracking number.
Get the declined order list here. You can move order details to reach the seller and send it back. Also edit customer notes.
Get the declined order list here.You can order your product to reach the seller and send it back. Also edit customer notes.
See the archived order list here.You can edit customer notes.
Set the setting for sending emails such as return request (admin and customer), request approval and deny, request reached seller, sent back by the seller. Add the admin from email ID which you want to use to send mail.
Step 1 : Open app from shopify admin.
Step 2 : Search Email Setting from the sidebar of app admin.
You can use referance variable to built email body which will replaced with original values while sending the email.
Step 1 : Open the app from the shopify admin.
Step 2 : Open pickup settings from the sidebar of the app admin.
Logistics wise pickup history :
Step 1 : Open the app from the Shopify admin.
Step 2 : Search Templates from the sidebar of the app admin.
You can easily print the shipping labels for a particular order, that contains the shipper & recipient address, tracking number and the service selected.
As per this setting the fields will be displayed in Invoice/Label.
You can choose a label design as per logistics.
Choose Invoice templates with GST or without GST with different types of size which is suitable for your store.
Drop us a mail on support@softpulseinfotech.com if you want any customization in this pre-define templates.
To show the delivery date box, follow these steps:
Add the block directly to the Product Information section.
Pro Tip: Drag the block so it sits right under your "Add to Cart" button. This helps customers decide to buy faster!
The app chooses the best delivery date using these rules in order:
To avoid over-promising, the app skips non-working days:
Boost sales with professional icons.
Badges are icons like "Secure Transactions" or "5 Star Rated." These make your store look more trustworthy.
{{return_days}} in badge titles to automatically sync with your return policy.
Define your store's return policy and how it appears to customers.
no-return, final-sale) to that product in Shopify. The app will automatically show "No returns allowed."
Customize the look in the Appearance tab:
{{date}} to show the delivery day and {{days}} to show the count.Example: "Fast delivery by {{date}}" becomes "Fast delivery by 25 Mar."
If you want to add a custom border or special background, you can use the Custom CSS box.
Don't worry—any styles you add here are "locked" to the delivery box. They will not change or break other parts of your website.
When a customer enters their pincode, the app calculates the most accurate date based on your rules and operational days (Holidays/Sundays).